Document Type : Original Article(s)
Authors
- Fatemeh Sokouti Nasimi 1
- Behrad Alimohammadzadeh 1
- Amir Mehdizadeh 2
- Dhafer A.F. AL-Koofee 3
- Amin Tamadon 4
- Mahdi Mahdipour 1, 5
- Reza Rahbarghazi 1, 6
1 Stem Cell Research Center, Tabriz University of Medical Sciences, Tabriz, Iran
2 Hematology and Oncology Research Center, Tabriz University of Medical Sciences, Tabriz, Iran
3 Department of Clinical Laboratory Science, Faculty of Pharmacy, University of Kufa, Najaf, Kufa 54003, Iraq
4 Department of Natural Sciences, West-Kazakhstan Marat Ospanov Medical University, Aktobe, Kazakhstan
5 Department of Reproductive Biology, Faculty of Advanced Medical Sciences, Tabriz University of Medical Sciences, Tabriz, Iran
6 Department of Applied Cell Sciences, Faculty of Advanced Medical Sciences, Tabriz University of Medical Sciences, Tabriz, Iran
Abstract
Background: The progression of life and cellular senescence can alter the physiological activity of every cell type. Here, the possible effect of oxidative stress on exosome (Exo) biogenesis was studied in endometrial adenocarcinoma Ishikawa cells.
Methods: This in vitro study was conducted from 2022 to 2023 at the Stem Cell Research Center affiliated with Tabriz University of Medical Sciences. Cells were treated with 20 μM hydrogen peroxide (H2O2) for 4 days, and physicochemical properties of Exos were analyzed using dynamic light scattering (DLS), scanning electron microscope (SEM), and western blotting. The expression of genes such as ALIX, CD63, TSG101, Rab27a, and Rab27b, along with aging factor senescence-associated 𝛽-galactosidase (SA-β-gal), was studied using real-time PCR analysis. The fatty acid profile was determined in isolated Exos using gas chromatography. We also measured the exosomal content of superoxide dismutase (SOD), glutathione peroxidase (GPx), and malondialdehyde (MDA).
Results: The expression of SA-β-gal confirmed the successful induction of aging in Ishikawa cells after 4 days (P=0.0286). DLS analysis indicated a slight increase and decrease in mean Exo size and zeta potential, respectively, in H2O2-treated Exos compared to the control group. Proteomic analysis revealed the lack of changes in exosomal levels of CD63 and CD81 tetraspanins in both groups (P=0.001). Real-time PCR analysis indicated the upregulation of ALIX and TSG101, while the expression of CD63 and Rab27b was reduced in H2O2-treated cells compared to the control group (P=0.0015 and P=0.0129). No statistically significant changes were found in exosomal levels of SOD, GPx, and MDA before and after treatment with the H2O2 (P=0.857, P=0.421, and P=0.3739). Data indicated an increase in exosomal polyunsaturated fatty acids and monounsaturated fatty acids in H2O2-treated cells compared to the control cells.
Conclusion: Oxidative stress can influence Exo biogenesis and paracrine activity in endometrial tumor cells via the induction of cellular senescence.
Highlights
Fatemeh Sokouti Nasimi (Google Scholar)
Reza Rahbarghazi (Google Scholar)
Keywords
What’s Known
Exosomes are involved in intercell communication via a paracrine manner. Several pathological conditions can influence exosome biogenesis in host cells.
What’s New
The effect of oxidative stress was investigated in exosome biogenesis inside cancer cells. Oxidative stress increases the expression of exosome biogenesis genes. The levels of polyunsaturated fatty acids were increased in exosome structure.
Introduction
Numerous data have revealed the existence of various communication mechanisms between the homogenous and heterogeneous cells within the unicellular and multicellular systems. 1 Cells can intercommunicate in a paracrine manner via the production and release of extracellular vesicles (EVs) harboring soluble factors and signaling molecules. Exosomes (Exos), belonging to the EV family, have an average diameter of 30-150 nm with an endosomal system origin. 2 Inside the cytosol, early endosomes can mature into late endosomes and then multivesicular bodies (MVBs), where numerous intraluminal vesicles (ILVs) are generated via the invagination of the vesicle membrane. In the latter phases, the fusion of MVBs with the cell membrane leads to the release of ILVs into the extracellular matrix (ECM), which are also called Exos. 3 Several scientific studies have indicated the critical role of Exos in intercellular communication under physiological and pathological conditions. 4 Almost all cell types use an endosomal system for mutual communication and regulation of dynamic growth, immune responses, and cell signaling for differentiation and regeneration. 5 Thus, Exos are abundant in biofluids such as serum, saliva, urine, blood, amniotic fluid, cerebrospinal fluid, and others. 6 , 7
It is postulated that the regenerative properties and modulatory effects of Exos can be changed concerning physiological and pathological conditions. In addition to morphological features, the type and content of luminal cargo can also be altered. 8 , 9 For example, the advent of cellular senescence can affect the molecular signature of Exos. However, it has been shown that Exos are eligible bioshuttles to carry age-related pathologies such as Alzheimer’s disease in an autocrine, paracrine, and endocrine mechanism. 10 , 11 There is evidence that the aging phenomenon can increase the number of Exos (~30-50 times) in the circulation and tissues. Several studies on various types of cells, such as endothelial cells, fibroblasts, and epithelial cells, confirmed an increase in Exo secretion with the progression of aging. The mechanism supporting increased EV production in aging has not been fully studied. 12 , 13 Molecular investigations have confirmed specific factors associated with inflammation and oncogenesis inside the aged cell, Exos senescence-associated secretory phenotype (SASP). 3 The exposure of human prostate cancer cells to irradiation and the progression of aging changes led to the bulk production of EVs. 14 Whether age-related Exos can increase/reduce the dynamic growth of tumor mass is a subject of debate. Besides, it remains to address how the aging process can affect Exo biogenesis in cancer cells. Commensurate with these descriptions, this study aims to address the possible impact of cellular senescence in the endometrial adenocarcinoma cell line, Ishikawa cells, paracrine activity, and Exo biogenesis. Data from the current study can help find effective ways to control tumor development within the female reproductive system.
Materials and Methods
The study’s data collection and analysis took place at the Stem Cell Research Center, an affiliate of Tabriz University of Medical Sciences, between 2022 and 2023. All steps of this study were approved by the Local Ethics Committee of Tabriz University of Medical Sciences (IR.TBZMED.VCR.REC.1400.043).
Cell Culture Protocol
The Ishikawa cells were obtained from the Stem Cell Research Center, an affiliated research center of Tabriz University of Medical Sciences. Cells were cultured in Dulbecco’s Modified Eagle’s Medium-High Glucose (DMEM-HG) (Gibco, USA) with 10% fetal bovine serum (FBS) (Gibco, USA) and 1% Penicillin-streptomycin (Pen-Strep) (Gibco, USA) solution. Cells were allowed to reach 70-80% before subculture. Using 0.25% trypsin-ethylenediaminetetraacetic acid (trypsin-EDTA) solution (Gibco, USA), the cells were cultured and transferred to new culture plates.
Experimental Groups
Cells at passages between 3-6 were allocated into the Control and H2O2-treated groups. To reduce the confounding effects of serum Exos, Ishikawa cells were incubated with a culture medium containing 1% Exo-free FBS (Lot No: 1,639,959; Gibco, USA) and 1% Pen-Strep solution. To induce aging changes, cells were exposed to 20 μM of hydrogen peroxide (H2O2) (Merck, Germany) for 4 days and subjected to several analyses.
Morphological Assessment
The possible effect of H2O2 on Ishikawa cells was monitored after 4 days in terms of cell morphology using a bright-field microscope (Labomed, USA).
Exo Isolation and Characterization
For this purpose, supernatants were collected from both groups and centrifuged at 300 g for 10 min to remove the cells. Then, dead cells or cellular residues were excluded by subsequent centrifugation at 2000 g for 10 min and 10,000 g for 30 min, respectively. Eventually, Exos were collected by ultracentrifugation (Beckman Coulter Inc. OptimaTM TLX-120 ultracentrifuge, USA) at 100,000 g for 1 hour. Exo pellets were dissolved in phosphate-buffered saline (PBS) and kept at -80 °C until use.
Dynamic Light Scattering (DLS)
Exos collected from both groups were monitored in terms of hydrodynamic size and zeta potential value using a DLS analysis (Malvern Nano ZS, Herrenberg, Germany).
Scanning Electron Microscope (SEM)
Using SEM images, we also studied the morphologies of isolated Exos from H2O2-treated cells. For this purpose, the samples were fixed with 2.5% glutaraldehyde solution (Sigma–Aldrich, Germany), gold-sputtered, and imaged using the SEM system (Model: MIRA3 FEG-SEM (Field Emission Gun Scanning Electron Microscopy); TESCAN). An average Exo size was measured using ImageJ (Ver. 1.46; NIH) software (National Institutes of Health and the Laboratory for Optical and Computational Instrumentation (LOCI, University of Wisconsin).
Immunophenotyping of Exos
We performed Western blotting to measure protein levels of CD63 and CD81 surface markers in collected Exos. Initially, Exos were lysed with a radioimmunoprecipitation assay buffer (RIPA) (150 mM NaCl, 0.1 % SDS, 50 mM Tris-HCl, 2 mM EDTA, and 1% NP40, Bio-Rad), and protein concentration was measured using the Bradford method. After separating the proteins by 10% Sodium dodecyl sulfate–polyacrylamide gel electrophoresis (SDS-PAGE), the isolated protein bands were transferred onto the Polyvinylidene difluoride (PVDF) membrane. Membranes were blocked in 2% skim milk for 60 min and incubated with mouse anti-CD63 antibody (dilution: 1:200; sc-5275; Santa Cruz Biotechnology, USA) and mouse anti-CD81 antibody (dilution: 1:100; sc-166029; Santa Cruz Biotechnology, USA) for 16-18 hours. After three washes with Tris-Buffered Saline-Tween 20 (TBST) (Sigma-Aldrich) buffer, membranes were incubated in mouse anti-rabbit Horseradish peroxidase-conjugated (HRP-conjugated) secondary antibody (sc-2357; Santa Cruz Biotechnology) for 1 hour at room temperature, followed by three TBST washes (each for 15 min). The membranes were exposed to enhanced chemiluminescence (ECL) solution, and immunoblots were visualized using X-ray films.
Gas-Liquid Chromatography (GC)
The possible effect of H2O2 on lipid content was monitored using GC. The fatty acid components of isolated Exos were extracted using the gas-liquid chromatography method. Lipid conversion to methyl ester was done with a direct transesterification method using methanol-hexane solution [2 mL; 4:1 (v/v)] and with the addition of acetyl chloride (200 µL). Samples were methanolyzed using a temperature of 100 °C for 1 hour. Then, by adding K2CO3 (6% w/v), the hexane phase containing the lipid was separated. The methyl esters were detected by GC relative to an internal standard. Raw data were analyzed using PeakSimple, version 3.59 (SRI Inc., USA). Tridecanoic acid (13:0) was used as an internal control.
Quantitative Real-time PCR Assay (qRT-PCR)
The expression of genes involved in the biogenesis of Exos was analyzed by real-time PCR. Total RNA was extracted using the TRIzol method (Super TRIzol Reagent; Maxwell, Promega Co., USA). The concentration and integrity were evaluated by using a PicoDrop spectrophotometer (PICOPET01; UK). For cDNA synthesis, we used the cDNA Synthesis Kit (Cat No.: YT4500; Yekta Tajhiz, Iran), and the procedure was done according to the manufacturer’s protocol. The expression of exosome biogenesis-specific genes such as ALIX, CD63, TSG101, Rab27a, Rab27b, and SA-β-gal was evaluated (table 1). Each reaction included a total volume of 14 µL containing 1 µL of each of the forward and reverse primers (diluted 1:10), 4 µL H2O, 7 µL SYBR green DNA PCR Master Mix (Cat No.: YT2551; Ampliqon, Denmark), and 1 µL sample cDNA. All samples were normalized against GAPDH (as an internal control gene) using the comparative CT method (2-ΔΔCT). Primer sets were ordered based on the previously designed and validated publication. 8
| Genes | NCBI accession number | Sequences (5’ 3’) | Annealing temperature (◦C) | |
|---|---|---|---|---|
| Rab27a | NM_004580.5 | F | AGAGGAGGAAGCCATAGCAC | 59 |
| R | CATGACCATTTGATCGCACCAC | |||
| Rab27b | NM_001375327.1 | F | GGAACTGGCTGACAAATATGG | 59 |
| R | CAGTATCAGGGATTTGTGTCTT | |||
| Alix | NM_001162429.3 | F | CTGGAAGGATGCTTTCGATAAAGG | 63 |
| R | AGGCTGCACAATTGAACAACAC | |||
| CD63 | NM_001257389.2 | F | TCCTGAGTCAGACCATAATCC | 63 |
| R | GATGGCAAACGTGATCATAAG | |||
| GLB1 | NM_001135602.3 | F | GTTCGCATCCTCCCTCTGTTG | 60 |
| R | TTTCAAACATCCTCTGGGTGGC | |||
| GAPDH | NM_001256799.3 | F | CAAGTTCAACGGCACAGTCAAG | 59 |
| R | ATACTCAGCACCAGCATCACC | |||
| F: Forward; R: Reverse; NCBI: National Center for Biotechnology Information | ||||
Measuring the Oxidative Status
The exosomal activity of antioxidant enzymes such as GPx and SOD was measured in the cell lysates of control and H2O2-treated groups. We also measured the levels of MDA as determined. For this purpose, cells were lysed using RIPA protein lysis buffer and centrifuged at 12,000 g for 20 min at 4 °C. The supernatant was subjected to analysis of the levels of GPx (Cat No.: RS 504; Randox, Crumlin, UK) and SOD (Cat No.: SD 125; Randox, Crumlin, UK) according to the manufacturer’s instructions. MDA levels were determined using the thiobarbituric acid reactive substances method after comparison with the standard concentrations according to the previously published data. 15
Statistical Analysis
The data were analyzed using GraphPad Prism (version 8, GraphPad Software Inc., San Diego, CA, USA). Differences between groups were determined by t test followed by a two-tailed test. P<0.05 was considered statistically significant. The assays were performed in triplicate.
Results
Oxidative Stress Promoted Aging and Morphological Changes in Ishikawa Cells in Vitro
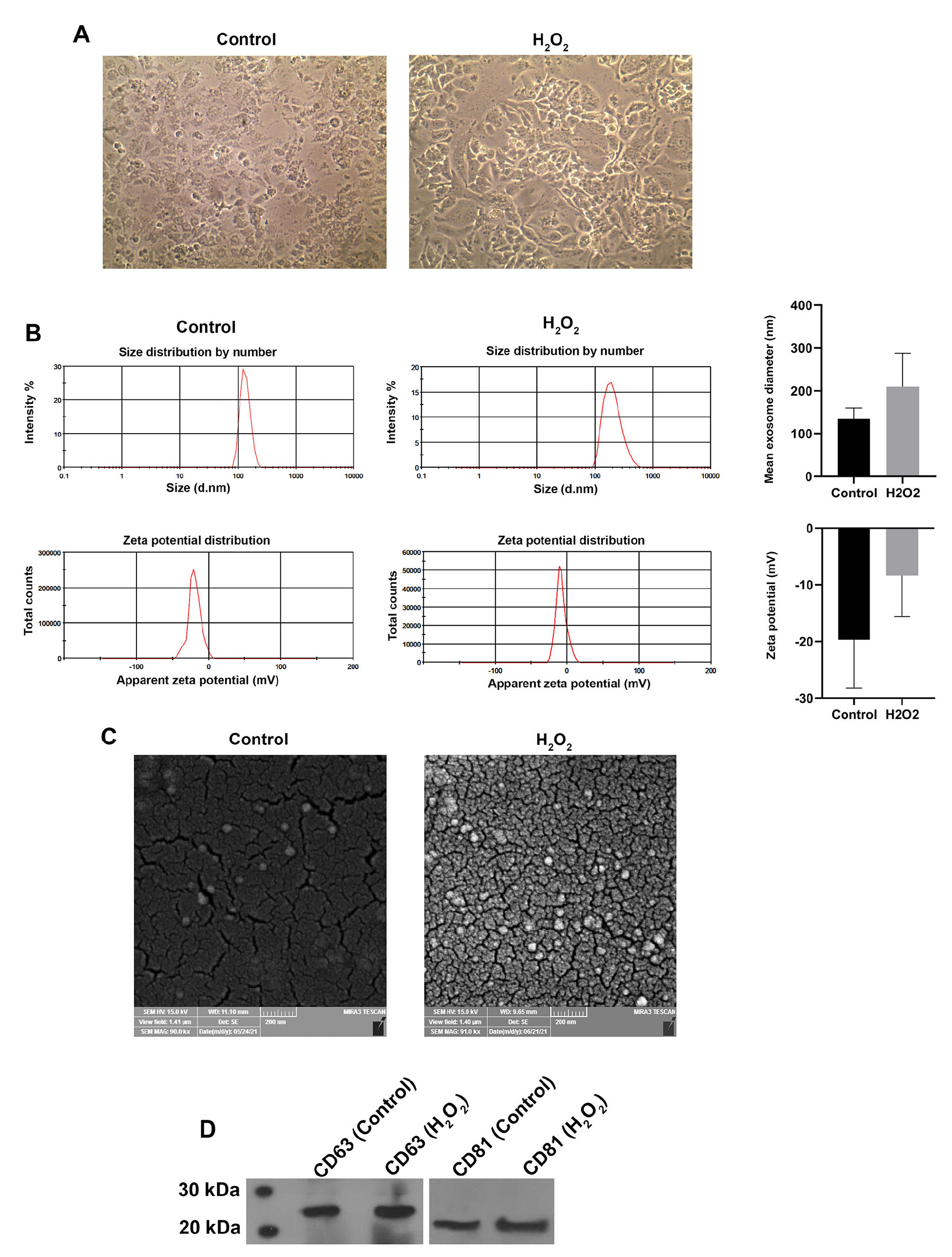
In this study, uterine adenocarcinoma Ishikawa cells were incubated with H2O2 for 4 days. Bright-field images indicated the difference in cell morphologies. Based on the data, oxidative stress induced heterogeneity in cell size compared to the control cells. The induction of oxidative stress in Ishikawa cells promotes apoptotic changes in these cells, while in the control group, small-sized cells with relatively similar morphologies can be detected (figure 1A).
Figure 1. Morphological assessments of Ishikawa cells after being exposed to 20 μM H2O2 for 4 days were conducted using a bright-field microscope. (A) DLS analysis was performed on isolated Exo from both control and H2O2-treated cells. (B) SEM images were captured of isolated Exo from both control and treatment groups. (C) The protein levels of tetraspanins (CD63 and CD81) were measured in the H2O2-treated group compared to the control cells. (D) Exo were pooled from three independent samples for Western blot analysis. DLS: Dynamic light scattering; SEM: Scanning electron microscope; Exo: Exosomes
Oxidative Stress Altered Exo Size and Zeta Potential
DLS analysis confirmed the changes in mean Exo diameter and zeta potential values (figure 1B). Based on the data, 4 days of incubation with 20 µM H2O2 increased the mean Exo diameter compared to a non-treated control group. However, these values did not reach statistically significant levels. Along with these changes, the negative charge (zeta potential) was reduced in Exos isolated from H2O2 groups. SEM images revealed that Exos in the control and H2O2 groups exhibited typical spherical features. Data analysis confirmed the reduction of mean Exo diameter in Ishikawa cells after being exposed to 20 µM H2O2 for 4 days (figure 1C; P=0.0029). Western blotting revealed the lack of changes in protein levels related to Exo immunophenotyping (CD63 and CD81).
Oxidative Stress Modulated Exo Biogenesis Machinery
To assess whether the exposure of Ishikawa cells to H2O2 for 4 days can affect Exo biogenesis, the expression of genes involved in endosomal systems, such as ALIX, CD63, TSG101, Rab27a, and Rab27b, was monitored using a qRT-PCR assay (figure 2). Data confirmed that the expression of specific genes such as ALIX and TSG101 was increased in cells exposed to oxidative stress compared to the non-treated control cells (P=0.0244 and P=0.0017). In contrast, the expression of Rab27b and CD63 was reduced compared to the control group (P=0.0129 and P=0.0015). We found non-significant differences in transcription of Rab27a in both groups.
Figure 2. The expression of genes associated with Exo; biogenesis (ALIX, CD63, Rab27a, Rab27 b, TSG101), and cellular senescence (SA-β-Galactosidase) was analyzed using a real-time PCR assay in Ishikawa cells exposed to 20 μM H2O2 for 4 days (n=3). Student’s t test was performed, and P values below 0.05 were considered statistically significant. Results showed P=0.0244, P=0.0015, P=0.3914, P=0.0129, P=0.0017, and P=0.0286 for ALIX, CD63, Rab27a, Rab27 b, TSG101 and SA-β-galactosidase, respectively. Exo: Exosomes; SA-β-Galactosidase: Senescence-associated β-galactosidase
Oxidative Stress did not Alter the Antioxidant Enzyme Levels Inside the Exos
Data indicated that the direct exposure of Ishikawa cells to H2O2 did not alter the exosomal levels of SOD, GPX, and MDA compared to the non-treated control cells (P=0.873, P=0.402, and P=0.3739; figure 3). These data indicated that the exosomal levels of SOD, GPx, TAC, and MDA were not changed after the exposure of parent cells to oxidative stress.
Figure 3. The antioxidant capacity in H2O2-cells was evaluated by monitoring the activity of SOD, GPx, TAC, and MDA levels (A; n=3). Fatty acid profiles in isolated Exo (pooled Exo from three independent samples) from treatment and control groups were analyzed by gas chromatography. The levels of PUFA, MUFA, and SFA were studied using gas chromatography analysis (B). SOD: Superoxide dismutase; GPx: Glutathione peroxidase; TAC: Total antioxidant capacity status; MDA: Malondialdehyde; Exo: Exosomes; PUFA: Polyunsaturated fatty acids; MUFA: Monounsaturated fatty acids; and SFA: Saturated fatty acids
Oxidative Stress Changed the Fatty Acid Profile
To confirm the effect of oxidative stress on the promotion of cellular senescence, we also measured the expression of β-galactosidase using real-time PCR analysis. Data showed a significant increase in β-galactosidase transcript expression in the treated group (P=0.0286; figure 2). Along with these changes, the levels of MDA were unchanged in both groups after 4 days (figure 3A). Similarly, the activity of antioxidant defense, SOD, GPx, and TAC was not changed in H2O2 treated after incubation time (figure 3A). These features indicate the efficiency of the present protocol in cellular senescence induction in uterine adenocarcinoma Ishikawa cells.
The content of fatty acids, including monounsaturated fatty acids (MUFA), polyunsaturated fatty acids (PUFA), and saturated fatty acids (SFA), was measured in H2O2-treated and control groups using the GC assay (figure 3B). We observed that the MUFA+PUFA to SFA ratio was increased in cells exposed to H2O2 compared to the control cells. According to our data, the senescence condition increases the ratios of linoleate:oleate and palmitate:oleate. An increase in the amount of myristate and linoleate fatty acids was observed in the treated group compared to the control group.
Discussion
The current data showed the potency of oxidative stress in the alteration of Exo biogenesis in uterine cancer cells via the promotion of senile changes. Cellular senescence is known as an irreversible cell cycle arrest induced by various factors and conditions. It was suggested that senescent cells can secrete EVs containing various inflammatory proteins. 16 Here, we found that 4 days of incubation of uterine adenocarcinoma Ishikawa cells with 20 μM H2O2 led to an increase in senescence-related factors, namely β-galactosidase. β-galactosidase expression is known as a senescent marker to evaluate cellular senescence. 17 It has been proposed that lysosomal-β-galactosidase activity is prominent in senescent cells. 18 Similar to our findings, Chen and colleagues observed that oxidative stress-induced senescence and enhanced the expression of the senescence-associated proteins, including β-galactosidase. 19 Along with these changes, the activity of several enzymes related to antioxidant defense, such as GPx and SOD, remained unchanged with the progression of cellular senescence. One reason could be that antioxidant defense is impaired in Ishikawa cells treated with H2O2 after 4 days, which can intensify the cellular senescence due to the lack of reactive oxygen species (ROS) scavenging. 20 Besides, the reduction of adenosine triphosphate (ATP) and continuous ROS production in H2O2-treated cells led to an exhaustion of antioxidant defense. 21 Data from this study demonstrated the physicochemical properties of Exos (mean diameter size and DLS). According to present data, it was noted that the negative surface charge of Exos was diminished after oxidative stress. It is postulated that the exosomal cargo and molecular signature of the Exo surface are altered with aging. 22 To be specific, the amount of N-glycans is reduced at the surface of EVs with the progression of aging. 23 Thus, one can hypothesize that the blunting effects of oxidative stress and cellular senescence can be related in part to the reduction of surface exosomal carbohydrate contents. Besides, an impairment of N-linked glycosylation, galactosylation, and sialylation processes with increasing age can lead to the reduction of glycoprotein sorting into the exosomal lumen and surface. 24
Previously, it was suggested that the aging conditions cannot affect the size distribution of Exos in in vivo conditions. 25 However, we found that the mean Exo diameter was reduced in Ishikawa cells after being exposed to oxidative stress. It is suggested that the increase in Exo biogenesis is associated with reduced mean exosomal size due to the decreased transit time inside the cells. 26 Along with these data, it was shown that the expression of specific effectors such as TSG101 and Alix was increased in H2O2-treated Ishikawa cells. Based on a previously conducted study, the activation of TSG101 inside the neural stem cells has been indicated under oxidative and inflammatory conditions. 27 Under such conditions, the activation of TSG101 stimulates the P62-Keap1-Nrf2 pathway axis to support the survival of cells exposed to oxidative stress. 28 In line with these changes, the upregulation of Alix has been documented in several pathological conditions, such as oxidative stress, leading to enhanced Exo biogenesis and release. 29 Due to the role of ALIX in apoptosis, it has been proposed that this protein promotes cell degeneration, aging, and apoptosis. 30 TSG101 can increase the apoptosis rate through modulation of the mitogen-activated protein kinase/extracellular-signal-regulated kinase (MAPK/ERK) signaling pathway in breast cancer. 31 p38MAPK is known to be an important inducer of cellular senescence activated by oxidative stress. 32 Consistent with our data, Lehmann and others reported the stimulatory effect of senescence on EV secretion in prostate cancer cells (3-fold) compared to the control group. 14 In another experiment, Takahashi and colleagues showed a 30-50 times increase in the secretion of EVs from senescent cells. 33 Similar to these findings, we observed in the present study that the secretion of exosomes was increased in cells exposed to 20 µM H2O2 for 4 days. Our results revealed that H2O2 treatment decreased the expression of the CD63 gene compared to the control group. These are conflicting data, and sufficient evidence related to the role of aging in intracellular levels of CD63 should be elucidated. It has been indicated that CD63 levels are diminished in elderly subjects and aged rats. 34 While other studies have pointed to the fact that senile conditions can increase CD63 activity. 11 , 35
Investigating the fatty acid composition revealed changes in the synthesis of unsaturated fatty acids after treatment, so that MUFA and PUFA levels were decreased and increased, respectively, in the treated group. Moreover, the level of SFA was reduced in H2O2-exposed cells. Among the related fatty acids, the most significant change is related to linoleate, which increased in senescent cells. It has been shown that exosomes released by senescent and control cells share a similar fatty acid profile, which is enriched in SFA and PUFA. 35 Additionally, a significant increase in MUFA in senescent cells has been reported in association with changes in the expression profile of enzymes involved in fatty acid desaturation and release from membrane phospholipids. 36 Two enzymes, SCD1 (stearoyl-CoA desaturase 1) and FAS (fatty acid synthase), are known as key enzymes in fatty acid biosynthesis. These enzymes convert saturated fatty acids of palmitic and stearic to their monounsaturated palmitoleic forms and oleic acids. 37 Nakamura and colleagues have reported that both SCD1 and FAS were significantly decreased in the senescent cells. 38 It was suggested that the changes in fatty acids with aging are consistent with a reduction in the activity of the stearoyl-CoA-desaturase 1 gene and consequent increases in palmitic and stearic acids relative to palmitoleic and oleic acid, and also parallel downregulation of SCD1 and FAS is related to the cell replication process. 37 , 39
The current study has some limitations that necessitate further experiments. It is suggested that Exo profiling can be done using comprehensive proteomic and genomic analyses to precisely address the influencing effects of oxidative status on cancer cell paracrine activity. Using both normal endometrial cells and cancer cells can suggest more accurate data about the impact of oxidative stress on Exo biogenesis.
Conclusion
It was concluded that exposure of endometrial adenocarcinoma Ishikawa cells to H2O2 can lead to the promotion of cellular senescence and alteration of Exo physicochemical properties. Under such circumstances, the expression of genes related to the Exo biogenesis was also affected. These changes coincided with the increase/reduction of exosomal fatty acids. Commensurate with these changes, one can hypothesize that the direct exposure of cancer cells to oxidative agents can influence the aging process and paracrine activity. Future studies should focus on the determination of different mechanisms involved in the production and release of Exos in tumor cells after being exposed to oxidative stress. Monitoring the close interplay between the Exo biogenesis and other signaling pathways, such as autophagy and so on, is also recommended for a better understanding of possible mutual interactions, crosstalks, and cargo sequestration. It is suggested that the type and entity of Exo cargo should be compared in stressed donor cells versus healthy cells, and these features can help us in the application of Exos as biomarkers for determining oxidative stress in different tissues and organs.
Acknowledgment
Authors would like to thank the personnel of the Stem Cell Research Center for guidance and help. We also appreciate the Core Research Laboratory, Tabriz University of Medical Sciences. This study was supported by Tabriz University of Medical Sciences (grant no: 67049).
Authors’ Contribution
All authors contributed in the design of the study. F.S.N., A.M., and A.T. performed all experiments and analyses. M.M.conceptualized and supervised the study. D.A.F.A.K. reviewed and edited the manuscript. R.R.conceptualized and supervised the study and acquired the funding. All authors have reviewed the final manuscript. All authors have read and approved the final manuscript and agree to be accountable for all aspects of the work in ensuring that questions related to the accuracy or integrity of any part of the work are appropriately investigated and resolved.
Conflict of Interest
None declared.
References
- Singh AB, Harris RC. Autocrine, paracrine and juxtacrine signaling by EGFR ligands. Cell Signal. 2005; 17:1183-93. DOI | PubMed
- Kowal J, Tkach M, Thery C. Biogenesis and secretion of exosomes. Curr Opin Cell Biol. 2014; 29:116-25. DOI | PubMed
- Salminen A, Kaarniranta K, Kauppinen A. Exosomal vesicles enhance immunosuppression in chronic inflammation: Impact in cellular senescence and the aging process. Cell Signal. 2020; 75:109771. DOI | PubMed
- Dezhakam E, Khalilzadeh B, Mahdipour M, Isildak I, Yousefi H, Ahmadi M, et al. Electrochemical biosensors in exosome analysis; a short journey to the present and future trends in early-stage evaluation of cancers. Biosens Bioelectron. 2023; 222:114980. DOI | PubMed
- Alenquer M, Amorim MJ. Exosome Biogenesis, Regulation, and Function in Viral Infection. Viruses. 2015; 7:5066-83. Publisher Full Text | DOI | PubMed [ PMC Free Article ]
- Camussi G, Quesenberry PJ. Perspectives on the Potential Therapeutic Uses of Vesicles. Exosomes Microvesicles. 2013; 1Publisher Full Text | DOI | PubMed [ PMC Free Article ]
- Nazdikbin Yamchi N, Ahmadian S, Mobarak H, Amjadi F, Beheshti R, Tamadon A, et al. Amniotic fluid-derived exosomes attenuated fibrotic changes in POI rats through modulation of the TGF-beta/Smads signaling pathway. J Ovarian Res. 2023; 16:118. Publisher Full Text | DOI | PubMed [ PMC Free Article ]
- Rezaie J, Nejati V, Khaksar M, Oryan A, Aghamohamadzadeh N, Shariatzadeh MA, et al. Diabetic sera disrupted the normal exosome signaling pathway in human mesenchymal stem cells in vitro. Cell Tissue Res. 2018; 374:555-65. DOI | PubMed
- Pournaghi M, Khodavirdilou R, Saadatlou MAE, Nasimi FS, Yousefi S, Mobarak H, et al. Effect of melatonin on exosomal dynamics in bovine cumulus cells. Process Biochemistry. 2021; 106:78-87. DOI
- Saheera S, Potnuri AG, Krishnamurthy P. Nano-Vesicle (Mis)Communication in Senescence-Related Pathologies. Cells. 2020; 9Publisher Full Text | DOI | PubMed [ PMC Free Article ]
- Wang AL, Lukas TJ, Yuan M, Du N, Tso MO, Neufeld AH. Autophagy and exosomes in the aged retinal pigment epithelium: possible relevance to drusen formation and age-related macular degeneration. PLoS One. 2009; 4:e4160. Publisher Full Text | DOI | PubMed [ PMC Free Article ]
- Qureshi AW, Altamimy R, El Habhab A, El Itawi H, Farooq MA, Zobairi F, et al. Ageing enhances the shedding of splenocyte microvesicles with endothelial pro-senescent effect that is prevented by a short-term intake of omega-3 PUFA EPA:DHA 6:1. Biochem Pharmacol. 2020; 173:113734. DOI | PubMed
- Mensa E, Guescini M, Giuliani A, Bacalini MG, Ramini D, Corleone G, et al. Small extracellular vesicles deliver miR-21 and miR-217 as pro-senescence effectors to endothelial cells. J Extracell Vesicles. 2020; 9:1725285. Publisher Full Text | DOI | PubMed [ PMC Free Article ]
- Lehmann BD, Paine MS, Brooks AM, McCubrey JA, Renegar RH, Wang R, et al. Senescence-associated exosome release from human prostate cancer cells. Cancer Res. 2008; 68:7864-71. Publisher Full Text | DOI | PubMed [ PMC Free Article ]
- Rezabakhsh A, Nabat E, Yousefi M, Montazersaheb S, Cheraghi O, Mehdizadeh A, et al. Endothelial cells’ biophysical, biochemical, and chromosomal aberrancies in high-glucose condition within the diabetic range. Cell Biochem Funct. 2017; 35:83-97. DOI | PubMed
- Misawa T, Tanaka Y, Okada R, Takahashi A. Biology of extracellular vesicles secreted from senescent cells as senescence-associated secretory phenotype factors. Geriatr Gerontol Int. 2020; 20:539-46. DOI | PubMed
- Xu M, Su X, Xiao X, Yu H, Li X, Keating A, et al. Hydrogen Peroxide-Induced Senescence Reduces the Wound Healing-Promoting Effects of Mesenchymal Stem Cell-Derived Exosomes Partially via miR-146a. Aging Dis. 2021; 12:102-15. Publisher Full Text | DOI | PubMed [ PMC Free Article ]
- Kurz DJ, Decary S, Hong Y, Erusalimsky JD. Senescence-associated (beta)-galactosidase reflects an increase in lysosomal mass during replicative ageing of human endothelial cells. J Cell Sci. 2000; 113:3613-22. DOI | PubMed
- Chen W, Zhu J, Lin F, Xu Y, Feng B, Feng X, et al. Human placenta mesenchymal stem cell-derived exosomes delay H(2)O(2)-induced aging in mouse cholangioids. Stem Cell Res Ther. 2021; 12:201. Publisher Full Text | DOI | PubMed [ PMC Free Article ]
- Warraich UE, Hussain F, Kayani HUR. Aging - Oxidative stress, antioxidants and computational modeling. Heliyon. 2020; 6:e04107. Publisher Full Text | DOI | PubMed [ PMC Free Article ]
- Maldonado E, Morales-Pison S, Urbina F, Solari A. Aging Hallmarks and the Role of Oxidative Stress. Antioxidants (Basel). 2023; 12Publisher Full Text | DOI | PubMed [ PMC Free Article ]
- Hamdan Y, Mazini L, Malka G. Exosomes and Micro-RNAs in Aging Process. Biomedicines. 2021; 9Publisher Full Text | DOI | PubMed [ PMC Free Article ]
- Shimoda A, Sawada SI, Sasaki Y, Akiyoshi K. Exosome surface glycans reflect osteogenic differentiation of mesenchymal stem cells: Profiling by an evanescent field fluorescence-assisted lectin array system. Sci Rep. 2019; 9:11497. Publisher Full Text | DOI | PubMed [ PMC Free Article ]
- Paton B, Suarez M, Herrero P, Canela N. Glycosylation Biomarkers Associated with Age-Related Diseases and Current Methods for Glycan Analysis. Int J Mol Sci. 2021; 22Publisher Full Text | DOI | PubMed [ PMC Free Article ]
- Davis C, Dukes A, Drewry M, Helwa I, Johnson MH, Isales CM, et al. MicroRNA-183-5p Increases with Age in Bone-Derived Extracellular Vesicles, Suppresses Bone Marrow Stromal (Stem) Cell Proliferation, and Induces Stem Cell Senescence. Tissue Eng Part A. 2017; 23:1231-40. Publisher Full Text | DOI | PubMed [ PMC Free Article ]
- Bagheri HS, Mousavi M, Rezabakhsh A, Rezaie J, Rasta SH, Nourazarian A, et al. Low-level laser irradiation at a high power intensity increased human endothelial cell exosome secretion via Wnt signaling. Lasers Med Sci. 2018; 33:1131-45. DOI | PubMed
- Yoon EJ, Choi Y, Kim TM, Choi EK, Kim YB, Park D. The Neuroprotective Effects of Exosomes Derived from TSG101-Overexpressing Human Neural Stem Cells in a Stroke Model. Int J Mol Sci. 2022; 23Publisher Full Text | DOI | PubMed [ PMC Free Article ]
- Deng S, Essandoh K, Wang X, Li Y, Huang W, Chen J, et al. Tsg101 positively regulates P62-Keap1-Nrf2 pathway to protect hearts against oxidative damage. Redox Biol. 2020; 32:101453. Publisher Full Text | DOI | PubMed [ PMC Free Article ]
- Gurunathan S, Kang MH, Jeyaraj M, Kim JH. Palladium Nanoparticle-Induced Oxidative Stress, Endoplasmic Reticulum Stress, Apoptosis, and Immunomodulation Enhance the Biogenesis and Release of Exosome in Human Leukemia Monocytic Cells (THP-1). Int J Nanomedicine. 2021; 16:2849-77. Publisher Full Text | DOI | PubMed [ PMC Free Article ]
- Chatellard-Causse C, Blot B, Cristina N, Torch S, Missotten M, Sadoul R. Alix (ALG-2-interacting protein X), a protein involved in apoptosis, binds to endophilins and induces cytoplasmic vacuolization. J Biol Chem. 2002; 277:29108-15. DOI | PubMed
- Zhang Y, Song M, Cui ZS, Li CY, Xue XX, Yu M, et al. Down-regulation of TSG101 by small interfering RNA inhibits the proliferation of breast cancer cells through the MAPK/ERK signal pathway. Histol Histopathol. 2011; 26:87-94. DOI | PubMed
- Salminen A, Kauppinen A, Kaarniranta K. Emerging role of NF-kappaB signaling in the induction of senescence-associated secretory phenotype (SASP). Cell Signal. 2012; 24:835-45. DOI | PubMed
- Takahashi A, Okada R, Nagao K, Kawamata Y, Hanyu A, Yoshimoto S, et al. Exosomes maintain cellular homeostasis by excreting harmful DNA from cells. Nat Commun. 2017; 8:15287. Publisher Full Text | DOI | PubMed [ PMC Free Article ]
- Estebanez B, Visavadiya NP, de Paz JA, Whitehurst M, Cuevas MJ, Gonzalez-Gallego J, et al. Resistance Training Diminishes the Expression of Exosome CD63 Protein without Modification of Plasma miR-146a-5p and cfDNA in the Elderly. Nutrients. 2021; 13Publisher Full Text | DOI | PubMed [ PMC Free Article ]
- Buratta S, Urbanelli L, Sagini K, Giovagnoli S, Caponi S, Fioretto D, et al. Extracellular vesicles released by fibroblasts undergoing H-Ras induced senescence show changes in lipid profile. PLoS One. 2017; 12:e0188840. Publisher Full Text | DOI | PubMed [ PMC Free Article ]
- Sagini K, Urbanelli L, Costanzi E, Mitro N, Caruso D, Emiliani C, et al. Oncogenic H-Ras Expression Induces Fatty Acid Profile Changes in Human Fibroblasts and Extracellular Vesicles. Int J Mol Sci. 2018; 19Publisher Full Text | DOI | PubMed [ PMC Free Article ]
- Ford JH. Saturated fatty acid metabolism is key link between cell division, cancer, and senescence in cellular and whole organism aging. Age (Dordr). 2010; 32:231-7. Publisher Full Text | DOI | PubMed [ PMC Free Article ]
- Nakamura MT, Nara TY. Structure, function, and dietary regulation of delta6, delta5, and delta9 desaturases. Annu Rev Nutr. 2004; 24:345-76. DOI | PubMed
- Maeda M, Scaglia N, Igal RA. Regulation of fatty acid synthesis and Delta9-desaturation in senescence of human fibroblasts. Life Sci. 2009; 84:119-24. DOI | PubMed